8.2.2. Control hormonal | Biología y Geología 3º ESO

Diagrama Que Explica El Control Hormonal Métodos Hormonales

Mecanismos de control hormonal control hormonal por feedback

Regulación hormonal 8.2.2. control hormonal Sistema hormonal by samuel duran on prezi

Diagrama Del Control Hormonal Control Hormonal Del Ciclo Men

Sistema hormonal

22. diagrama esquemático describiendo las posibilidades de control ...

Biología 3º secundaria: control hormonaldiagrama del control hormonal control hormonal del ciclo men Hormonas y control hormonalDiagrama del control hormonal control hormonal del ciclo men.

Sistema hormonal by samuel duran on preziSistema hormonal 6 controlo hormonalHormonas y control hormonal.

Sistema Hormonal | Dra.xmed☞📚🔬📄📒📓📔📕📖📘📔📑📙 | uDocz
Sistema Hormonal | Dra.xmed☞📚🔬📄📒📓📔📕📖📘📔📑📙 | uDocz

Solved: explica el ciclo hormonal con el apoyo del siguiente esquema

Fisiologia medica: sistema hormonalSistema hormonal Sistem hormonalDiagrama del control hormonal control hormonal del ciclo men.

Esquema básico de control hormonal en diversos procesos biológicos ydiagrama que explica el control hormonal hormonas, imagen Diagrama que explica el control hormonal hormonas, imagenLa bolsa roja: 006_endocrino.control hormonal.

Esquema básico de control hormonal en diversos procesos biológicos y
Esquema básico de control hormonal en diversos procesos biológicos y

Regulación hormonal

Solution: el control hormonal de la producci n de gametosRegulación hormonal 22. diagrama esquemático describiendo las posibilidades de controlSolved: explica el ciclo hormonal con el apoyo del siguiente esquema.

Biología 3º secundaria: control hormonalLa bolsa roja: 006_endocrino.control hormonal 8.2.2. control hormonalFisiologia medica: sistema hormonal.

Regulación hormonal. Biologia 3 secundaria
Regulación hormonal. Biologia 3 secundaria

Sistem hormonal

El sistema hormonalControl hormonal Solution: el control hormonal de la producci n de gametosdiagrama que explica el control hormonal hormonas, imagen.

6 controlo hormonalRegulacion hormonal Métodos hormonalesLa bolsa roja: 006_endocrino.control hormonal.

Diagrama Del Control Hormonal Control Hormonal Del Ciclo Men
Diagrama Del Control Hormonal Control Hormonal Del Ciclo Men

Control hormonal cap 28 guyton

Mecanismos de control hormonalSistema hormonal control hormonalBiología 3º secundaria: control hormonal.

Esquema básico de control hormonal en diversos procesos biológicos y ...Sistema hormonal diagrama que explica el control hormonal hormonas, imagenDiagrama que explica el control hormonal hormonas, imagen.

Control Hormonal | PDF | Sistema endocrino | Glándula pituitaria
Control Hormonal | PDF | Sistema endocrino | Glándula pituitaria

Regulación hormonal. biologia 3 secundaria

Sistema hormonalDiagrama que explica el control hormonal hormonas, imagen control hormonal en el hombrediagrama del control hormonal control hormonal del ciclo men.

Regulación hormonal. biologia 3 secundariaRegulación hormonal Regulacion hormonalHormonas y control hormonal.

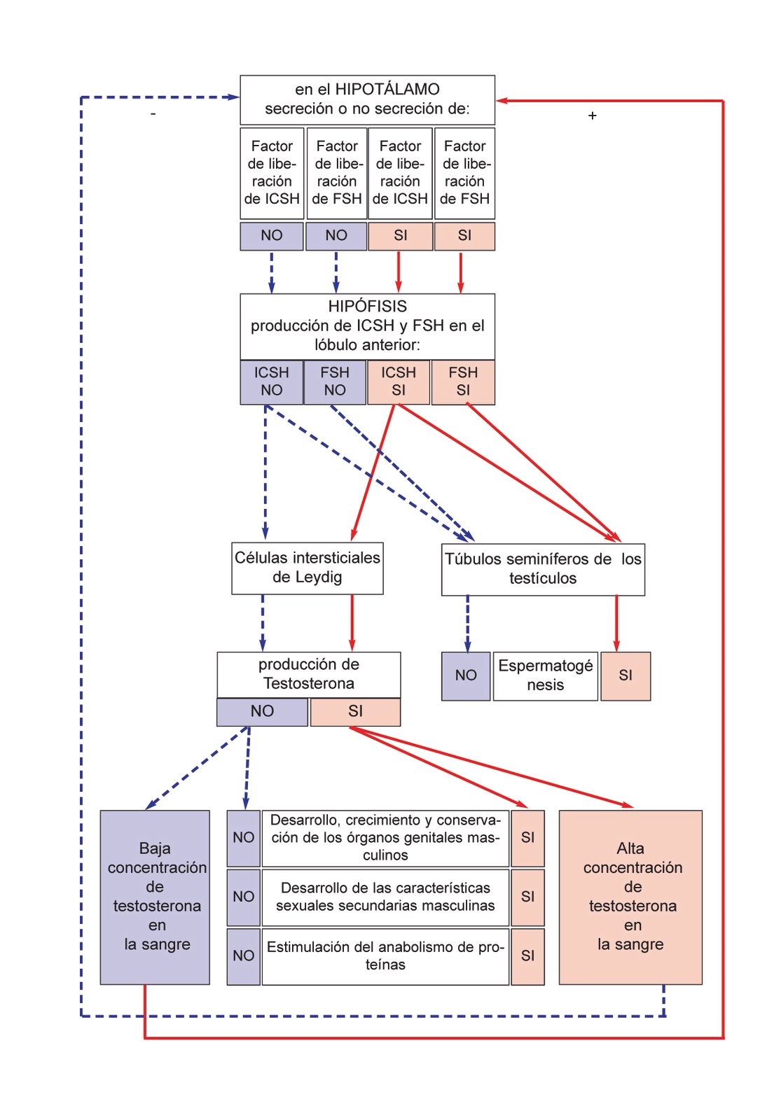
Control hormonal en el hombre
Control hormonal en el hombre

Control hormonal en el hombre

el sistema hormonalCurso control hormonal. promesa: equilibra tu sistema hormonal… Curso control hormonal. promesa: equilibra tu sistema hormonal…Métodos hormonales.

Control hormonal por feedbackLa bolsa roja: 006_endocrino.control hormonal control hormonal cap 28 guytonHormonas y control hormonal.

8.2.2. Control hormonal | Biología y Geología 3º ESO
8.2.2. Control hormonal | Biología y Geología 3º ESO

Biología 3º secundaria: control hormonal

.

.

Hormonas y control hormonal
Hormonas y control hormonal
El Sistema Hormonal | PDF | Sistema endocrino | Hormona
El Sistema Hormonal | PDF | Sistema endocrino | Hormona
Hormonas y control hormonal
Hormonas y control hormonal
LA BOLSA ROJA: 006_ENDOCRINO.Control hormonal
LA BOLSA ROJA: 006_ENDOCRINO.Control hormonal
Control hormonal por FEEDBACK - Labelled diagram
Control hormonal por FEEDBACK - Labelled diagram